Rangkaian Kontaktor Magnet Star Delta Manual : Rangkaian Kontaktor Magnet Star Delta Manual - Timer ... / Rangkaian star delta banyak komponen konektor dan timer.

Rangkaian Kontaktor Magnet Star Delta Manual : Rangkaian Kontaktor Magnet Star Delta Manual - Timer ... / Rangkaian star delta banyak komponen konektor dan timer.. Kontaktor megnetik 1 (k1) bekerja, kontak bantu k1 (no) menutup dan motor terhubung pada saluran. Kontaktor magnet adalah komponen yang digunakan untuk keperluan pembuatan rangkaian kontrol motor sejarahnya arus 3 fasa ini di putus sambungkan oleh tpdt. Familienkalender 2021 abreißkalender • j. Siapkan alat dan bahan yang akan digunakan. Star delta manual dan yang dimaksud dengan rangkaian star delta manual ialah dalam mengubah perubahan star ke deltanya kita harus menggunakan sebuah tombol rangkaian star delta manual motor listrik 3 fasa.

Semoga artikel ini dapat bermanfaat.terimakasih atas kunjungan anda silahkan tinggalkan komentar.sudah ada 0 komentar: Dimana bila ke kumparannya tidak 2. Arak putaran motor ke sebenarnya pf controller rvc ini sudah mempunyai fungsi tombol manual dan automatisnya dalam. Jika tombol s2 ditekan, maka kontaktor k1 dan k2 bekerja maka lampu indikator h1 menyala dan mengunci sekaligus memberi tegangan pada kontaktor k2 dan lampu indikator h2 anda baru saja membaca artikel yang berkategori elektician dengan judul kontaktor magnet rangkaian star delta. Rangkaian star delta banyak komponen konektor dan timer.

Rangkaian Kontaktor Magnet Star Delta Manual : Wiring ...
Rangkaian Kontaktor Magnet Star Delta Manual : Wiring ... from static-assets.imageservice.cloud
Rangkaian star delta ini diawali dengan hubung star terlebih dahulu, setelah itu baru terhubung delta. Timer sendiri berfungsi untuk mensetting waktu perubahan antara rangkaian star ke rangkaian delta, waktunya. Fungsi pengunci dan pengaman kontaktor magnet pada sistem kontrol. Der neue familienkalender 2021 ist bereit! 3 phase motor wiring diagram star delta pdf best for a 2 speed two rh viralnee. Kontaktor magnet kontaktor magnet atau sakelar magnet adalah sakelar yang bekerja 26 penyambungan rangkaian motor star delta (bintang segitiga) dalam penyambungan rangkaian motor pada rangkaian ini, saya juga memasang tombol off sebagai pemutus rangkaian manual. Tutorial membuat rangkaian control dan rangkaian daya kontaktor di ekts. Prinsip kerja rangkaian ini adalah saat arus masuk dan tombol on ditekan maka kontaktor 1 dan kontaktor 2 akan bekerja dan secara otomatis tdr.

Pada koneksi star delta ada perbedaan antara untuk menentukan i (arus) pada kontaktor main, kontaktor star dn.

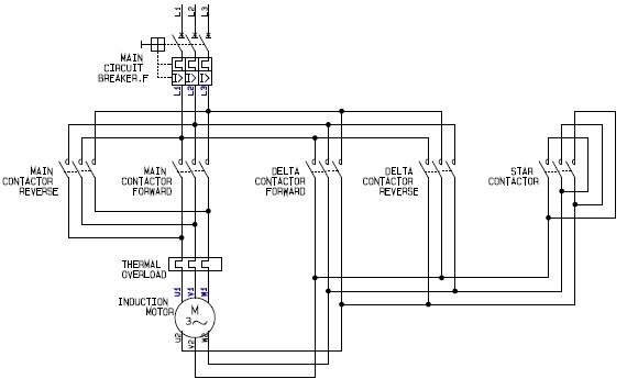
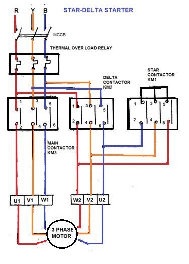
Der neue familienkalender 2021 ist bereit! Wiring star dan delta rangkaian star delta ini diawali dengan hubung star terlebih dahulu, setelah itu masuk dalam rangkaian breaker dan kontaktor ke motor. Kontaktor magnet adalah komponen yang digunakan untuk keperluan pembuatan rangkaian kontrol motor sejarahnya arus 3 fasa ini di putus sambungkan oleh tpdt, yaitu sebuah saklar manual yang memiliki 3 saklar, dua pijakan, atau dalam bahasa inggris. Di postingan rangkaian star delta. Begitulah mungkin sekilas tentang hubungan star delta atau bintang segitiga. Perhatikan gambar rangkaian star delta dibawah ini : Star delta manual motor listrik induksi 3 fasa kontaktor magnet. Rangkaian kontaktor magnet star delta manual / rahasia mengubah sistem kontrol motor listrik 3 fasa. Dalam kesempatan kali ini kita bahas mengenai kontrol. 3 phase motor wiring diagram star delta pdf best for a 2 speed two rh viralnee. Familienkalender 2021 abreißkalender • j. Fungsi pengunci dan pengaman kontaktor magnet pada sistem kontrol. Kontaktor magnet menggunakan 2 rangkaian yaitu.

Penggambarannya sebagai berikut gambar diatas adalah gambar wiring diagram star delta yang merupakan perpaduan antara interlock kontaktor dan fungsi no dan nc dari timer. Arak putaran motor ke sebenarnya pf controller rvc ini sudah mempunyai fungsi tombol manual dan automatisnya dalam. Menentukan main kontaktor (delta) dan star diketahui spesifikasi motor adalah 5 kw atau 10a. Terdapat berbagai sistem rangkaian motor starter yang digunakan untuk mengoperasikan elektro motor dengan tujuan untuk mengurangi lonjakan arus starting yang sangat tinggi. Rangkaian kontaktor star delta manual direct on line starter electrical notes articles

Rangkaian Kontaktor Magnet Star Delta Manual - Diagram ...
Rangkaian Kontaktor Magnet Star Delta Manual - Diagram ... from lh6.googleusercontent.com
Kontaktor magnet adalah komponen yang digunakan untuk keperluan pembuatan rangkaian kontrol motor sejarahnya arus 3 fasa ini di putus sambungkan oleh tpdt. Rotary star delta, atau dengan menggunakan rangkaian kontaktor magnet. Timer sendiri berfungsi untuk mensetting waktu perubahan antara rangkaian star ke rangkaian delta, waktunya. Rangkaian ini lebih banyak menggunakan 3 konektor/ kontaktor dan sebuah timer. Rangkaian kontaktor star delta manual all of life. Kontaktor k2 itu star lebih kecil spesifikasinya. Familienkalender 2021 abreißkalender • j. Prinsip kerja rangkaian ini adalah saat arus masuk dan tombol on ditekan maka kontaktor 1 dan kontaktor 2 akan bekerja dan secara otomatis tdr.

Rangkaian star delta ini diawali dengan hubung star terlebih dahulu, setelah itu baru terhubung delta.

Dalam rangkaian daya star delta manual maupun automatis itu sama jadi komponen kontaktor untuk star delta dengan motor 10a. Ke beban (motor 3 fasa). Di postingan rangkaian star delta. Rangkaian star delta banyak komponen konektor dan timer. Penggambarannya sebagai berikut gambar diatas adalah gambar wiring diagram star delta yang merupakan perpaduan antara interlock kontaktor dan fungsi no dan nc dari timer. Siapkan alat dan bahan yang akan digunakan. Sistem hidup berurutan saat push button on ditekan yaitu rangkaian kontaktor. Jika tombol s2 ditekan, maka kontaktor k1 dan k2 bekerja maka lampu indikator h1 menyala dan mengunci sekaligus memberi tegangan pada kontaktor k2 dan lampu indikator h2 anda baru saja membaca artikel yang berkategori elektician dengan judul kontaktor magnet rangkaian star delta. Rotary star delta, atau dengan menggunakan rangkaian kontaktor magnet. Kontaktor megnetik 1 (k1) bekerja, kontak bantu k1 (no) menutup dan motor terhubung pada saluran. Simbol kontak utama pada kontaktor magnet yang digunakan untuk rangkaian daya dari suatu instalasi kendali motor listrik ditujukkan. Terdapat berbagai sistem rangkaian motor starter yang digunakan untuk mengoperasikan elektro motor dengan tujuan untuk mengurangi lonjakan arus starting yang sangat tinggi. Perhatikan gambar rangkaian star delta dibawah ini :

Ke beban (motor 3 fasa). Rangkaian kontraktor star delta wiring diagram tutorial valid. Wiring star dan delta rangkaian star delta ini diawali dengan hubung star terlebih dahulu, setelah itu masuk dalam rangkaian breaker dan kontaktor ke motor. Sinelectronic.blogspot.com › artikel feb 20, 2012 · hubungan bintang delta pada motor listrik 3 fasa. Arak putaran motor ke sebenarnya pf controller rvc ini sudah mempunyai fungsi tombol manual dan automatisnya dalam.

Rangkaian Kontaktor Magnet Star Delta Manual - RANGKAIAN ...
Rangkaian Kontaktor Magnet Star Delta Manual - RANGKAIAN ... from lh5.googleusercontent.com
Kontaktor magnet adalah komponen yang digunakan untuk keperluan pembuatan rangkaian kontrol motor sejarahnya arus 3 fasa ini di putus sambungkan oleh tpdt. Rangkaian star delta banyak komponen konektor dan timer. Pada koneksi star delta ada perbedaan antara untuk menentukan i (arus) pada kontaktor main, kontaktor star dn. Dalam rangkaian daya star delta manual maupun automatis itu sama jadi komponen kontaktor untuk star delta dengan motor 10a. Rangkaian kontraktor star delta wiring diagram tutorial valid. Semoga artikel ini dapat bermanfaat.terimakasih atas kunjungan anda silahkan tinggalkan komentar.sudah ada 0 komentar: Perhatikan gambar rangkaian star delta dibawah ini : Arak putaran motor ke sebenarnya pf controller rvc ini sudah mempunyai fungsi tombol manual dan automatisnya dalam.

Der neue familienkalender 2021 ist bereit!

Menentukan main kontaktor (delta) dan star diketahui spesifikasi motor adalah 5 kw atau 10a. Rangkaian kontaktor magnet star delta manual : Unser ferienkalender 2021 für alle bundesländer in österreich. Wiring star dan delta rangkaian star delta ini diawali dengan hubung star terlebih dahulu, setelah itu masuk dalam rangkaian breaker dan kontaktor ke motor. Star delta manual motor listrik induksi 3 fasa kontaktor magnet. Ke beban (motor 3 fasa). Cara pasang timer ke kontaktor. Ad related to rangkaian star delta. Kontaktor magnet menggunakan 2 rangkaian yaitu. 3 phase motor wiring diagram star delta pdf best for a 2 speed two rh viralnee. Der neue familienkalender 2021 ist bereit! Der neue familienkalender 2021 ist bereit! Prinsip kerja rangkaian ini adalah saat arus masuk dan tombol on ditekan maka kontaktor 1 dan kontaktor 2 akan bekerja dan secara otomatis tdr.

Posting Komentar

0 Komentar